简介:
telegram AI全自动翻译客服机器人源码/带视频搭建教程
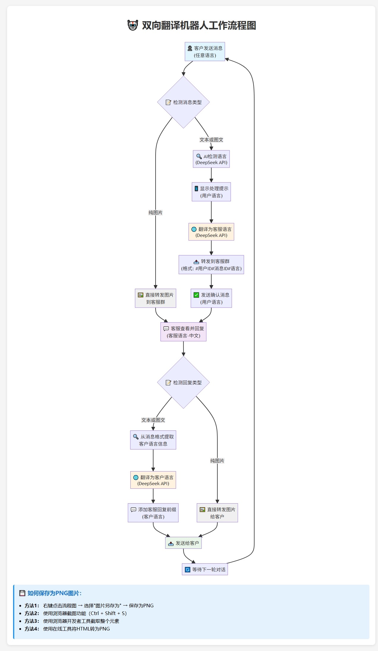
功能说明:
1.双向功能,这个不用说
2.将客户消息翻译为客服配置的指定语言,不管客户消息是哪个国家的语言,只要是Deepseek能识别的语言都可以。
3.将客户发送的消息翻译为符合客户国家口语习惯的语言
图片:



© 版权声明
(免责声明)温馨提示《请勿使用本软件进行非法活动,凡发现者禁封上报有关部门处理,本软件仅提供参考学习使用,请在下载24小时后删除本软件,若因使用者触犯法律法规带来的任何后果均与本站(作者)无关》
THE END





























































































暂无评论内容